2026年世界杯将在美加墨三国共同承办,现阶段已有16支队伍获得参赛席位,亚洲方面日本、韩国、伊朗、澳大利亚、乌兹别克斯坦、约旦均入围,另外两个出线名额预计在下月中旬决出,中国男足再次与赛事失之交臂,这也是继2002年后连续错过。

国足无缘世界杯,新任主帅至今未公布,这种选帅速度引发外界质疑,足协因此受到批评。
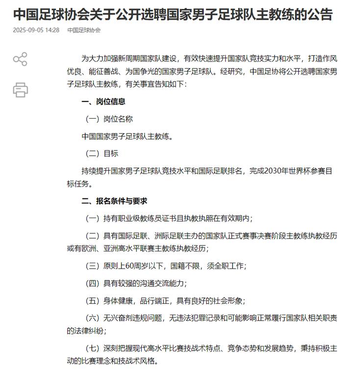
足协现发布正式声明,内容为公开选拔国家男子足球队教练员,旨在不断提高国家队比赛能力,增强国际足联相关指数,并达成2030年世界杯参赛资格目标。有意应聘的教练,最迟须在2025年9月20日提交申请材料。
国足未能获得世界杯参赛资格,然而球迷们依然高度关注教练人选的确定,这关系到球队在下一届世预赛中的表现。
当然,足协在挑选主教练时也有明确的规定,官方通告里明确列出了七项具体要求:

这7项标准确实十分恰当,反映出足协对本轮教练选拔的高度关注,并且清楚随意指定新任主帅后,若球队表现不佳会引发的社会批评。
参照足协频繁更换教练以及时间节点,国足新任主帅确实是个风险颇高的职位,不过这个位置依然很受欢迎。

根据《北青体育》披露的消息,虽然这次挑选主教练并不限制候选人的国籍,但综合各方反馈的信息,足协极有可能聘请一位来自欧美地区,且年龄不超过六十岁的外籍教头来担任国足的主教练职务。现阶段,足协已经收到了许多有意担任主教练的候选教练员的信息,国足的主教练职位依然是各方争抢的焦点。
对此,国内球迷也是进行了热议:
——滕哈格:机会来了!条条都合适
——支持高洪波,不必高薪请外教。那些钱可以盖很多球场了
遗憾我缺少教练资质,本来也打算参与,其实不论怎样,胜负都难分出结果
目前国足的能力,就连游戏中预设的战术打法都难以完全理解,更不用说掌握当今世界顶级的战术体系了
挑选一位来自南美洲的主教练,这次要避开欧洲籍的,因为南美足球风格勇猛,与国足很搭,可以考虑巴西、阿根廷或者乌拉圭的教练
国内随便找个有教练资格的人选来担任国足的领军人物即可,这样可以节省一些开支,把更多的资源投入到青少年培养上,希望下一代能够展现出更好的水平。
足协规定国足新任主帅须在六十岁以下,因此间接否决了年满六十二岁的穆里尼奥、六十一岁的克林斯曼以及六十五岁的勒夫这些国际知名教练,与此同时,符合年龄条件的教练包括五十五岁的滕哈赫,五十五岁的索斯盖特,五十一岁的卡纳瓦罗,五十二岁的索尔斯克亚,以及四十九岁的范尼。

值得注意的是,滕哈赫最近刚被勒沃库森解职,索尔斯克亚也刚被土超的贝西克塔斯解聘,卡纳瓦罗则一直无工作。
按照安排,国足下月会举办两场友谊性质的比赛,新任的主教练人选应该很快就会明朗,大概是一个月左右,可能会是欧洲五十至六十岁的中档教练,他们将有望引领国足再次冲击世界杯。
还木有评论哦,快来抢沙发吧~